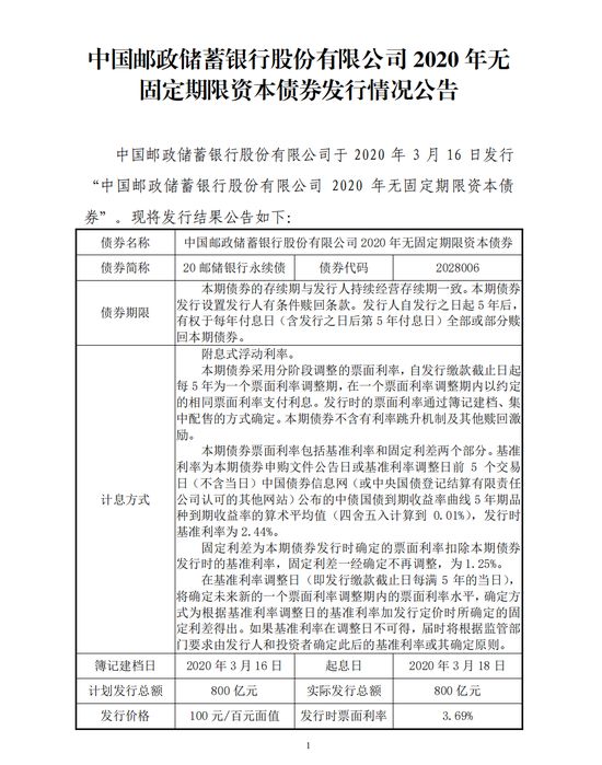
新浪财经消息:3月17日消息,邮储银行今日在中国债券信息网公告称,成功发行800亿元无固定期限资本债券,发行票面利率为3.69%。这是今年以来国有大行发行的首单永续债。



金融号发布此信息目的在于传播更多信息,与本网站立场无关。金融号不保证该信息(包括但不限于文字、数据及图表)全部或者部分内容的准确性、真实性、完整性、有效性、及时性、原创性等。相关信息并未经过本网站证实,不对您构成任何投资建议,据此操作,风险自担。用户违规操作举报电话:86-10-68060420,举报邮箱:zgjrw2010@126.com。